首页 产品中心文章正文

北京货拉拉怎么样 司机眼中的“货拉拉”:人货混装游走灰色地带,培训半天即可上岗

产品中心 2025年11月17日 14:01 113 mysmile
北京货拉拉怎么样 司机眼中的“货拉拉”:人货混装游走灰色地带,培训半天即可上岗

司机视角下的货拉拉运营现状:低门槛入职与安全隐患并存

新京报调查揭示,货拉拉平台在司机招聘审核、费用纠纷处理、行车安全监管等方面存在多重隐患。资深交通执法人员指出,平台车辆常见违法改装、客货混装及车身广告遮挡视线等违规行为,潜藏道路交通安全风险。

北京货拉拉怎么样 司机眼中的“货拉拉”:人货混装游走灰色地带,培训半天即可上岗

▲事件当事人车莎莎生前照片。图片来源家属提供

本文全长约4170字,完整阅读预计需要8分钟

湖南长沙一名23岁女性用户车莎莎在搭乘货拉拉车辆过程中,从副驾驶位置跳窗后不幸身亡。该事件引发公众对货拉拉平台安全管控机制的广泛质疑。

记者调查发现,平台在司机准入审核、司乘冲突调解、附加费用收取等环节均存在管理漏洞。行驶过程中,平台导航系统缺乏偏航预警功能;搬运服务收费缺乏统一标准,曾引发用户与司机肢体冲突。交通执法专家指出,货拉拉车辆普遍存在非法改装、违规载客等突出问题。

2月23日,长沙市交通运输局表示已启动调查程序。同日家属与平台方进行第二轮协商。据公开报道,涉事司机周某春因涉嫌过失致人死亡被刑事拘留,案件进入司法侦查阶段。

司机准入机制松散:线下培训仅半日,缺乏常态化管理

长沙货拉拉司机林先生透露,平台注册后仅安排半日线下培训,内容局限于软件操作流程。北京王姓司机反映,加入需先缴699元押金,会员每月另付199-599元不等,高级会员可免抽成且接单无限制。

p>河南兼职司机朱先生指出,平台准入门槛过低,不少司机将货运作为副业。注册需人脸识别及车辆照片验证,可自备或租赁平台车辆(日租百余元),另需支付300元加盟费及1000元押金,培训时长仅半日。

记者实测注册流程后,多名客服致电称20-60周岁公民持身份证、驾驶证即可注册,短期参与需缴9000元押金。无车用户可选择平台租车,月租3000余元含保障订单。司机社群为自发组织,缺乏平台方专人管理。

北京货拉拉怎么样 司机眼中的“货拉拉”:人货混装游走灰色地带,培训半天即可上岗

▲用户下单后显示的司机信息界面。截图自货拉拉App

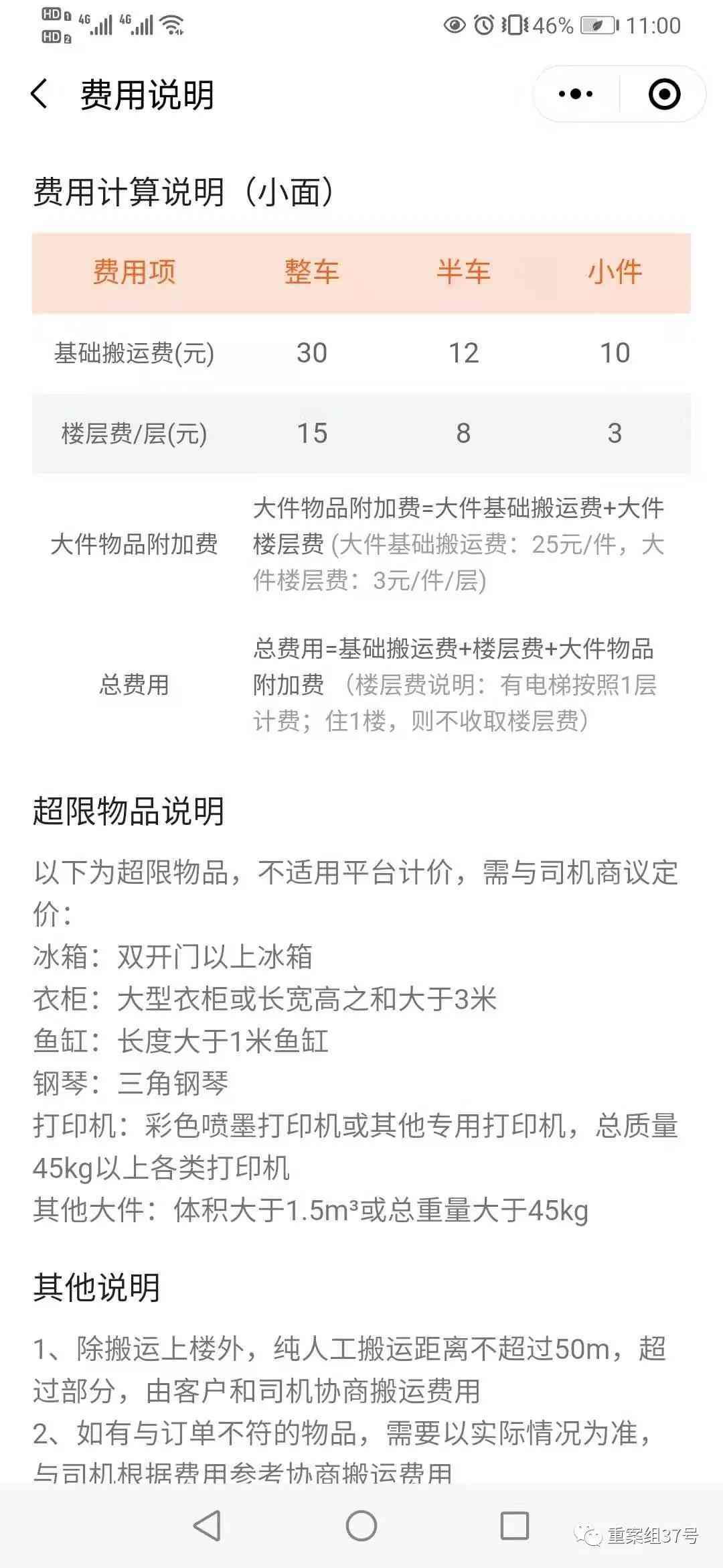
装卸费用标准模糊:司乘协商定价引发纠纷

平台提供多种车型选择,运费线上预付,但装卸费需司乘线下协商。北京韩姓司机表示,去年起要求发车前拍照核验货物,超载可拒单。多名司机证实装卸费不通过平台结算,按平台建议价目表收取,但高层搬运等特殊情况需另行议价。

用户李先生曾因司机临时加收60元超重费产生争执,货物被扣留后双方发生肢体冲突。平台客服建议报警处理,凸显纠纷调解机制的缺失。韩姓司机称常遇费用争议,需通过拍照取证向平台投诉,但追讨困难。

北京货拉拉怎么样 司机眼中的“货拉拉”:人货混装游走灰色地带,培训半天即可上岗

▲平台公布的基礎搬运费说明,但特殊物品收费未明确。截图自货拉拉App

北京货拉拉怎么样 司机眼中的“货拉拉”:人货混装游走灰色地带,培训半天即可上岗

▲行程分享功能界面。截图自货拉拉App

安全功能设计缺陷:行程分享入口隐蔽,偏航无预警

记者实测发现,App内安全中心需手动点击进入,方可使用行程分享或报警功能。该功能可通过链接共享实时位置,但多名用户表示不知晓此功能,车辆亦未配备录音录像设备。

平台客服确认未配备车载监控设备。行驶中系统不强制按导航路线,偏航无预警。王姓司机解释,超时完成订单会影响司机评分,故鲜少故意绕行。韩姓司机证实路线选择自由,平台仅考核送达时效。

北京货拉拉怎么样 司机眼中的“货拉拉”:人货混装游走灰色地带,培训半天即可上岗

▲安全中心入口及行程分享页面。截图自货拉拉App

评分系统存漏洞:500元即可刷分,违规账号代注册

平台通过行为分约束司机,低分影响接单优先级。朱姓司机称70分司机接单量远低于90分司机。差评会导致扣分,王姓司机曾遇用户以差评胁迫免费搬运。

电商平台存在刷分服务,500元可提升行为分,另有商家承接过滤案底账号代注册。客服透露刷分存在封号风险,但当前仅作扣分处理。

北京货拉拉怎么样 司机眼中的“货拉拉”:人货混装游走灰色地带,培训半天即可上岗

▲电商平台公开销售的刷分服务。网页截图

法规合规性争议:人货混装涉违法,监管政策存空白

交警部门指出三大违规现象:客运车辆非法改装货运版,行驶中货物移动影响驾驶安全;《道路交通安全法》禁止货车载客,但平台允许备注跟车人员;车身贴纸遮挡视线属违规。

用户李先生证实常需跟车卸货,王姓司机称平台未明确禁止载客。朱姓司机透露曾有用户集体乘货运车辆省钱。长沙市运管局表示货拉拉属信息平台,依政策总质量4.5吨以下车辆无需办理道路运输证。

北京货拉拉怎么样 司机眼中的“货拉拉”:人货混装游走灰色地带,培训半天即可上岗

▲订单中可选跟车人数设置界面。截图自货拉拉App

新京报记者 汪畅 刘瑞明 实习生 牛清妍 朱世晨

编辑 刘倩

校对 杨许丽

常见问题解答

在北京从事货拉拉业务前景如何?

北京作为超大城市,人口流动频繁,搬家、货运需求旺盛。只要勤勉接单,收入较为可观。但需注意车辆通行证办理、市场竞争等因素对收益的影响。

北京地区货拉拉司机收入水平?

根据司机反馈,月收入通常在5000-8000元区间。会员等级影响抽成比例,超级会员可提升接单上限。实际收入与工作时长、区域订单密度密切相关。

货拉拉微型面包车在北京运营情况?

微面车型起步价31元含7公里里程,适合小件物流。需综合考虑高速费、等候费等附加成本,中短途运输效益显著。

北京顺义区货拉拉订单量如何?

p>郊区订单密度相对较低,有司机反映日均营收约百元。建议优先申请市区通行证,并灵活规划接单区域。

货拉拉在北京的接单便利度?

城市核心区订单密集,但竞争激烈。司机服务质量、车辆配置、在线时长等因素直接影响接单成功率。

非京牌车辆能否长期在京运营?

外地车牌需办理进京证,且限行区域较多。京牌车辆运营限制较少,长期经营建议优先使用本地牌照车辆。

北京地区推荐运营车型?

金杯、全顺等空间宽敞车型较受欢迎。需注意车辆应符合本市环保标准,部分区域对货车排放有特定要求。

上海旭安信息科技有限公司 - 等保2.0咨询与互联网安全解决方案专家Copyright Your WebSite.Some Rights Reserved. 备案号:沪ICP备2024079797号